Über mich
Illustrationen
Grafikdesign
3D design
Web design/UX/UI
Lebenslauf
Svetlana Sintcova
Über mich
Illustrationen
Grafikdesign
3D design
Web design/UX/UI
Lebenslauf
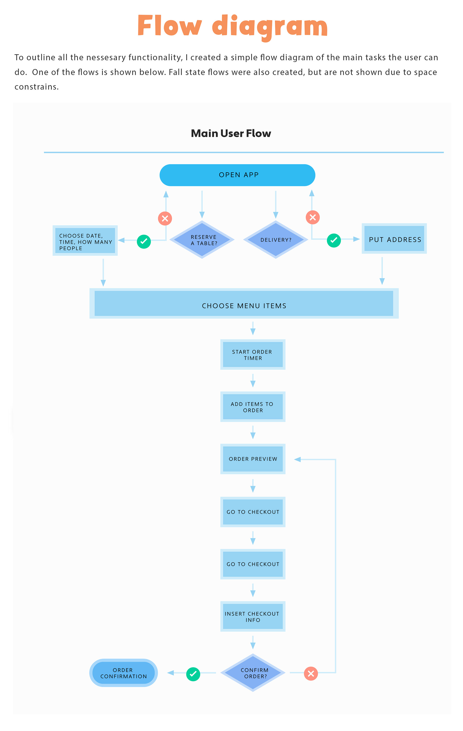
Mobile App Design für ein spanisches Restaurant
↑
Back to Top